Microsystems Prototyping Laboratory


lgbf311: D-LATCH W / SET, RST, & ACTIVE LOW CLOCK


Gate Level Schematic of the standard cell "lgbf311".


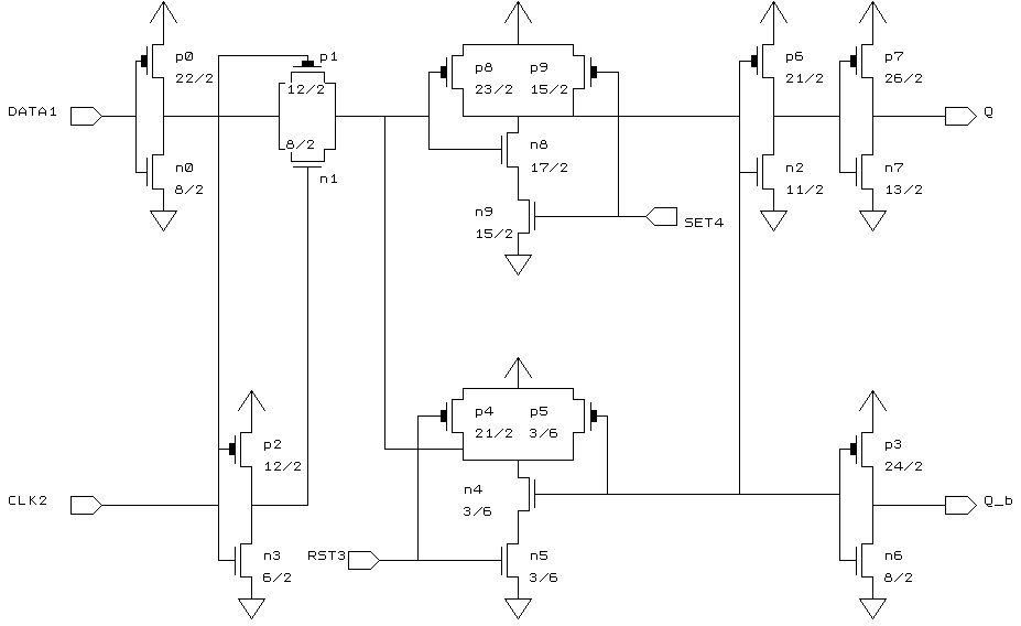
Schematic of the standard cell "lgbf311" with device sizes in lambda.


Layout of the standard cell "lgbf311"

here.


Logic Equation: Q = {[(Qn-1 * CLK2) + (DATA1 * CLK2')] * RST3} + SET4'

Q_b = Qn'


Input(s): CLK2, DATA1, RST3, SET4


Output(s): Q, Q_b


Truth Table

----------------------------------------------------
CLK	DATA	RST	SET	Q	Q_b
----------------------------------------------------
1	x	1	1	Qn-1	Q_bn-1
0	0	1	1	0	1
0	1	1	1	1	0
x	x	0	1	0	1
x	x	1	0	1	0
----------------------------------------------------


Terminal Location and Capacitance Table

--------------------------------------------
Name	X_loc	Y_loc	   Capacitance (fF)
	lambda  lambda   2U	1.2U	0.8U
--------------------------------------------
CLK2	20.5	28	73.5	53.0	34.1
DATA1	12	28	72.8	57.9	39.7
Q	148	28	-	-	-
Q_b	169	28	-	-	-
RST3	96	23	70.7	52.4	37.9
SET4	69.75	32	78.2	58.6	39.6
--------------------------------------------


Characterization Data